In the world of industrial grinding, high chrome grinding balls play a crucial role in enhancing efficiency and durability. These robust spheres are essential components in various industries, including cement production, mining, and power generation. But have you ever wondered about the intricate process behind their creation? Let's delve into the fascinating world of high chrome grinding ball production and uncover the secrets behind their exceptional performance.

The Raw Materials: The Foundation of Quality
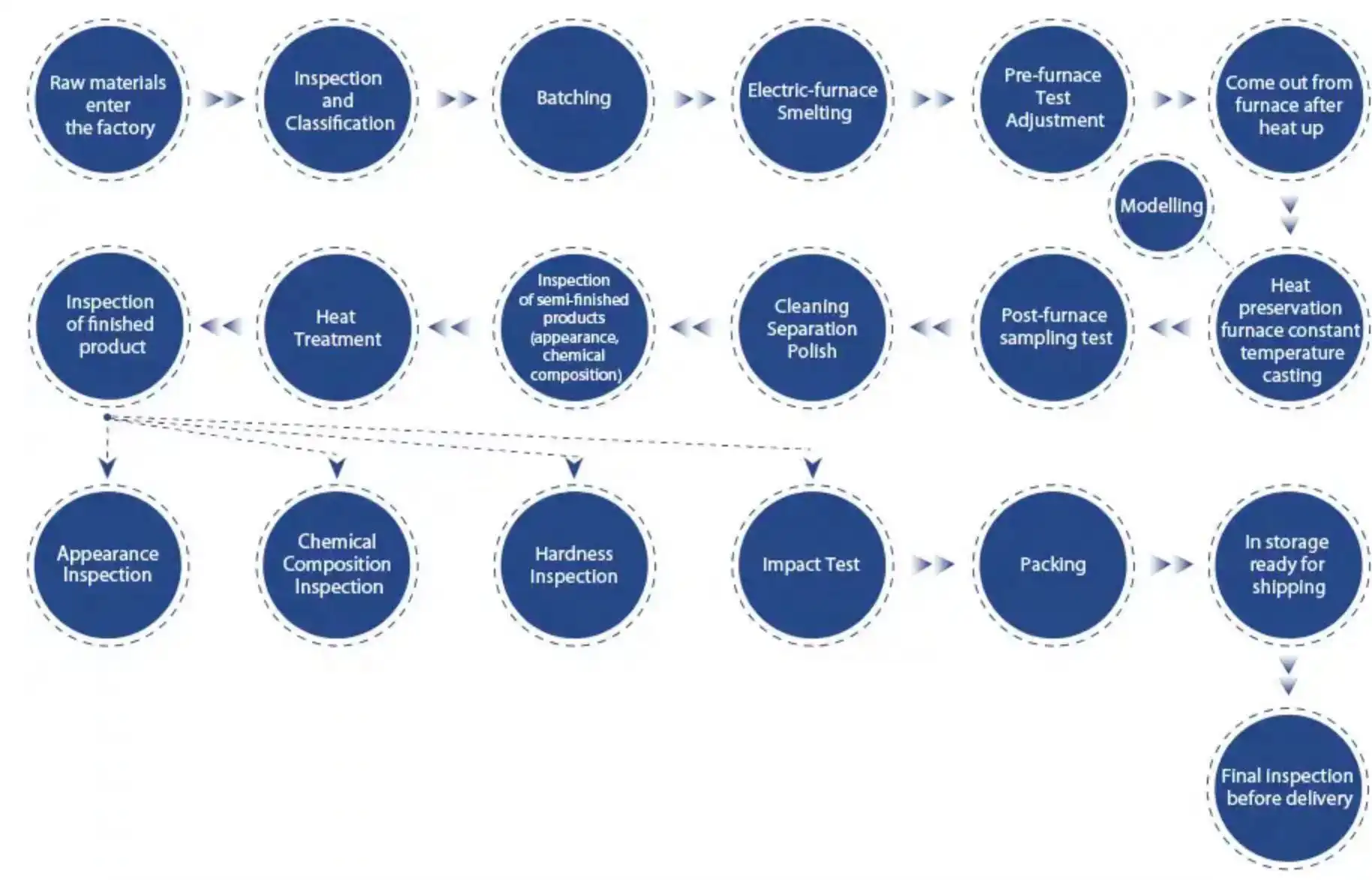
The journey of high chrome grinding balls begins with the careful selection of raw materials. The primary components include high-quality iron ore, ferroalloys, and scrap steel. These materials are chosen for their specific chemical compositions and physical properties, which contribute to the final product's durability and wear resistance.
One of the key ingredients in high chrome grinding balls is, unsurprisingly, chromium. This element is responsible for the formation of hard carbides, which significantly enhance the ball's wear resistance. The chromium content typically ranges from 10% to 30%, depending on the specific application requirements.
Additional alloying elements like carbon, silicon, and manganese are added in precise amounts to enhance the ball's performance. The specific composition is often a closely guarded secret, as it significantly affects the grinding ball's quality and durability, ensuring optimal functionality in various applications.
The Manufacturing Process: Precision in Every Step
The creation of high chrome grinding balls includes a progression of fastidiously controlled advances, each vital to the end result's quality. The raw materials are typically melted in an electric arc or induction furnace to begin the process. This high-temperature climate, frequently arriving at temperatures above 1500°C, guarantees total liquefying and homogenization of the combination.
Once the molten metal reaches the desired composition and temperature, it's time for the casting process. There are two primary methods used in the industry: sand casting and metal mold casting. Sand casting involves pouring the molten metal into sand molds, while metal mold casting uses permanent metal molds. Each method has its advantages, with metal mold casting often preferred for its ability to produce balls with more consistent sizes and smoother surfaces.
After casting, the balls undergo a controlled cooling process. This step is crucial as it affects the formation of the ball's microstructure, which in turn influences its hardness and wear resistance. Some manufacturers employ heat treatment techniques such as quenching and tempering to further enhance the balls' properties.
The next stage focuses on removing excess material and surface imperfections, usually accomplished through a combination of shot blasting and grinding processes. This treatment results in a smooth, spherical ball, perfectly prepared for the final stages of production, ensuring optimal quality and performance in its intended applications.
Quality Control: Ensuring Excellence in Every Ball
The production of high chrome grinding balls doesn't end with their physical creation. Rigorous quality control measures are implemented throughout the manufacturing process to ensure each ball meets the stringent standards required for industrial use.
One of the primary tests conducted is hardness testing. Using methods such as the Rockwell hardness test, manufacturers can verify that the balls have achieved the desired hardness level. This is crucial as the hardness directly correlates with the ball's wear resistance and overall lifespan.
Chemical composition analysis is another vital aspect of quality control. Using techniques such as spectrometry, manufacturers can confirm that the balls contain the correct proportions of chromium and other alloying elements. This ensures consistency in performance across different batches of grinding balls.
Dimensional checks are also carried out to verify that the balls meet the specified size tolerances. This is particularly important in grinding applications where uniformity in ball size is crucial for optimal performance.
Some manufacturers take it a step further by performing simulated wear tests. These tests replicate real-world grinding conditions, offering valuable insights into the ball's anticipated performance and lifespan, thereby ensuring it meets the demands of its intended applications effectively.
The production of high chrome grinding balls is a complex process that combines metallurgical expertise with precision manufacturing techniques. From the careful selection of raw materials to the rigorous quality control measures, every step is designed to create a product that excels in demanding grinding applications.
As industries continue to seek ways to improve efficiency and reduce operational costs, the role of high chrome grinding balls becomes increasingly significant. Their ability to withstand harsh grinding conditions while maintaining their shape and effectiveness makes them an indispensable tool in many industrial processes.
The world of high chrome grinding ball production is constantly evolving, with manufacturers continually researching new alloy compositions and production techniques to enhance performance. As we look to the future, we can expect to see even more advanced grinding media that push the boundaries of what's possible in industrial grinding applications.
Whether you're involved in the cement industry, mining operations, or any field that requires efficient grinding solutions, understanding the production process of high chrome grinding balls can help you make more informed decisions about your grinding media choices. By appreciating the complexity and precision involved in their creation, you can better understand why these seemingly simple spheres play such a crucial role in modern industry.
Conclusion
For more information about high chrome grinding balls and how they can benefit your specific application, don't hesitate to reach out to the experts. NINGHU, with over thirty years of experience in wear-resistant materials production, offers a wide range of high-quality grinding media solutions. To learn more about their products and services, contact them at sunnyqin@nhgrindingmedia.com.
References
1. Jianping, X., & Yong, L. (2018). Grinding Media: Materials, Manufacturing, and Performance. CRC Press.
2. Patel, M., & Jameson, G. J. (2016). Performance of high-chromium grinding media in copper/gold flotation. Minerals Engineering, 98, 14-25.
3. Albertin, E., & Sinatora, A. (2001). Effect of carbide fraction and matrix microstructure on the wear of cast iron balls tested in a laboratory ball mill. Wear, 250(1-12), 492-501.
4. Oloyede, O., Bigg, T. D., Cochrane, R. F., & Mullis, A. M. (2016). Microstructure evolution and mechanical properties of drop-tube processed, rapidly solidified grey cast iron. Materials Science and Engineering: A, 654, 143-150.
5. American Foundry Society. (2015). Casting Copper-Base Alloys. American Foundry Society.





